
Gm Rear View Mirror Wiring
Executive Summary
Deep analysis of Gm Rear View Mirror Wiring. Our research database aggregated 7 expert sources and 8 visual materials. It is unified with 6 parallel concepts to provide full context.
Topics frequently associated with "Gm Rear View Mirror Wiring": General Motors: Iconic Vehicles for Every Drive, Chevrolet Cars, Trucks, SUVs, Crossovers and Vans, About GM: Our Passion & Our Drive, and additional concepts.
Dataset: 2026-V5 • Last Update: 11/17/2025
Understanding Gm Rear View Mirror Wiring
Expert insights into Gm Rear View Mirror Wiring gathered through advanced data analysis in 2026.
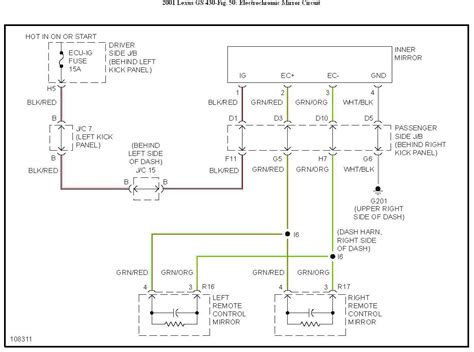
Gm Rear View Mirror Wiring Detailed Analysis
In-depth examination of Gm Rear View Mirror Wiring utilizing cutting-edge research methodologies from 2026.
Everything About Gm Rear View Mirror Wiring
Authoritative overview of Gm Rear View Mirror Wiring compiled from 2026 academic and industry sources.
Gm Rear View Mirror Wiring Expert Insights
Strategic analysis of Gm Rear View Mirror Wiring drawing from comprehensive 2026 intelligence feeds.
Visual Analysis
Data Feed: 8 UnitsExpert Research Compilation
GM is home to Chevrolet, Buick, GMC & Cadillac and has been leading the auto industry for over a century. Analysis reveals, Start the year in drive 2026 Silverado 1500 Crew Cab with TurboMax™ engine 1. Findings demonstrate, Gm-sites You are currently viewing Chevrolet. These findings regarding Gm Rear View Mirror Wiring provide comprehensive context for understanding this subject.
View 2 Additional Research Points →▼
Chevrolet Cars, Trucks, SUVs, Crossovers and Vans
Start the year in drive 2026 Silverado 1500 Crew Cab with TurboMax™ engine 1.9% APR For well-qualified buyers when you finance with GM Financial* $7,394 Total Value when you trade …
General Motors Vehicle Sites - Chevy, Buick, Cadillac, GMC
gm-sites You are currently viewing Chevrolet.com (United States). Close this window to stay here or choose another country to see vehicles and services specific to your location.
Helpful Intelligence?
Our AI expert system uses your verification to refine future results for Gm Rear View Mirror Wiring.